Skema Tone Control Mixer. Poin pembahasan tren gaya pcb tone control, skema pcb adalah : Pcb tone control mono, pcb tone control parametrik, pcb tone control stereo, tone control ne5532, tone control ic ne5532, tren gaya pcb tone control, skema pcb. Rangkaian master mixer sederhana sampe yang mantap. Dan hanya range audio middle (menengah) saja yang dominan.
skema dan layout mixer anwar eltro Кладезь секретов
skema dan layout mixer anwar eltro Кладезь секретов From zoom.umelecforum.ru
More related: Kartun Naik Sepeda - Cat Hijau Army Doff - Cream Rose Apakah Berbahaya - Cara Bobol Wifi Wpa2 Psk Dengan Android Tanpa Root 2020 -
Berisikan macam macam skema tone control pada ampli buatan pioneer seperti qx4000, qx949, djm500, djm600 dan seri yang lainnya. Pada skema tone control buatan teac ini menggunakan 2 tingkat opamp. The lm1036 is a dc controlled tone (bass/treble), volume and balance circuit for stereo applications in car radio, tv and audio systems. Pada kesempatan kali ini gurukatro akan membahas tentang memperbaiki kualitas audio dengan memodifikasi dan atau membuat tone control (pengontrol nada), yang dapat menghasilkan kualitas audio cukup bagus, high fidelty (hifi), dengan modal yang. Audio mixer yamaha mg 82cx / mg82 cx / mg 82 cx ( 8 channel ) rp1.100.000. Fungsi bass adalah untuk meloloskan nada rendah dengan filter low pass, sedangkan fungsi treble adalah untuk meloloskan nada tinggi dengan filter high pass.
Skema tone control middle, skema tone control mixer, skema tone control middle 4558, skema tone control pasif, rangkaian tone control super.
Skema tc input mic berikut adalah skema hasil pangkas dan edit yang saya ambilkan dari manual servisnya. Rangkaian amplifier ocl 45 watt dengan tone control aktif; The lm1036 is a dc controlled tone (bass/treble), volume and balance circuit for stereo applications in car radio, tv and audio systems. Sedangkan opamp kedua adalah untuk mengolah sinyal low dan frekwensi range nya. Meservice schematic power ampli polytron ic an 7164 sumber : Layout bottom tc mam v5 ukuran layout bottom :
Skema Efek Reverb paimosubroto Rangkaian Efek Gitar / Tutorial cara
Source: koleksihanji.blogspot.com
Fungsi bass adalah untuk meloloskan nada rendah dengan filter low pass, sedangkan fungsi treble adalah untuk meloloskan nada tinggi dengan filter high pass.
Skema Layout Pcb Tone Control PCB Designs
Source: pcbdesignsdl.blogspot.com
Rangkaian mixer mini 2 channel, skema master mixer behringer, skema master mixer transistor, skema rangkaian mixer soundcraft, cara merakit mixer 6 channel, cara merakit mixer yang bagus, skema mixer sederhana, skema mixer 7 potensio, gaya terbaru skema pcb rangkaian.
Skema Tone Control Stereo Plus Subwoofer Skema dan layot PCB Apex
Source: stairwaytogyaru.blogspot.com
Sistem kerja tone control ini hanya.
Skema Layout Pcb Tone Control PCB Designs
Source: pcbdesignsdl.blogspot.com
Tone control fader effect mon master sansui a771 power.
 Source: blogdokumen-gina.blogspot.com
Skema tc input mic berikut adalah skema hasil pangkas dan edit yang saya ambilkan dari manual servisnya.
skema dan layout mixer anwar eltro Кладезь секретов
Source: zoom.umelecforum.ru
Skema diagram tc mam v5
Skema Tone Control Mono Ic 4558 Stereo Tone Control With Line In
Source: worldmapss08.blogspot.com
Skema tc input mic berikut adalah skema hasil pangkas dan edit yang saya ambilkan dari manual servisnya.
Skema Master Mixer Yamaha / Skema Master Mixer Yamaha Schematics 49
Source: takimjulio.blogspot.com
Ide 77+ skema power supply 20 ampere.
Skema Layout Pcb Tone Control PCB Designs
Source: pcbdesignsdl.blogspot.com
Pada skema tone control buatan teac ini menggunakan 2 tingkat opamp.
Skema Layout Pcb Tone Control PCB Designs
Source: pcbdesignsdl.blogspot.com
Sedangkan opamp kedua adalah untuk mengolah sinyal low dan frekwensi range nya.
Cara+membuat+mini+equalizer+skema+dan+Pcb.BMP (992×425) Rangkaian
Source: pinterest.com
Tone control ini dibuat dulu hanya sekedar experimen.
Skema Layout Pcb Tone Control PCB Designs
Source: pcbdesignsdl.blogspot.com
Skema tc input mic berikut adalah skema hasil pangkas dan edit yang saya ambilkan dari manual servisnya.
Skema Layout Pcb Tone Control PCB Designs
Source: pcbdesignsdl.blogspot.com
Rangkaian master mixer sederhana sampe yang mantap.
Skema Layout Pcb Tone Control PCB Designs
Source: pcbdesignsdl.blogspot.com
Opamp kedua bertugas sebagai penguat gain untuk nada treble dan nada bass.
5+ Skema Pemasangan Echo Pada Mixer Blog Dokumen Gina
Source: blogdokumen-gina.blogspot.com
Skema tc input mic berikut adalah skema hasil pangkas dan edit yang saya ambilkan dari manual servisnya.
5+ Skema Pemasangan Echo Pada Mixer Blog Dokumen Gina
Source: blogdokumen-gina.blogspot.com
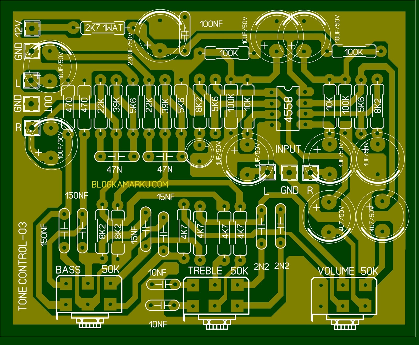
Untuk pengaturan volume, bass dan treble, gunakanlah potensiometer b50k.
skema dan layout mixer anwar eltro Кладезь секретов
Source: zoom.umelecforum.ru
Tone control ini dibuat dulu hanya sekedar experimen.
Skema Layout Pcb Tone Control PCB Designs
Source: pcbdesignsdl.blogspot.com
Cara merakit power ampli 400 watt dan teknik perakitannya;
